Logged in as    

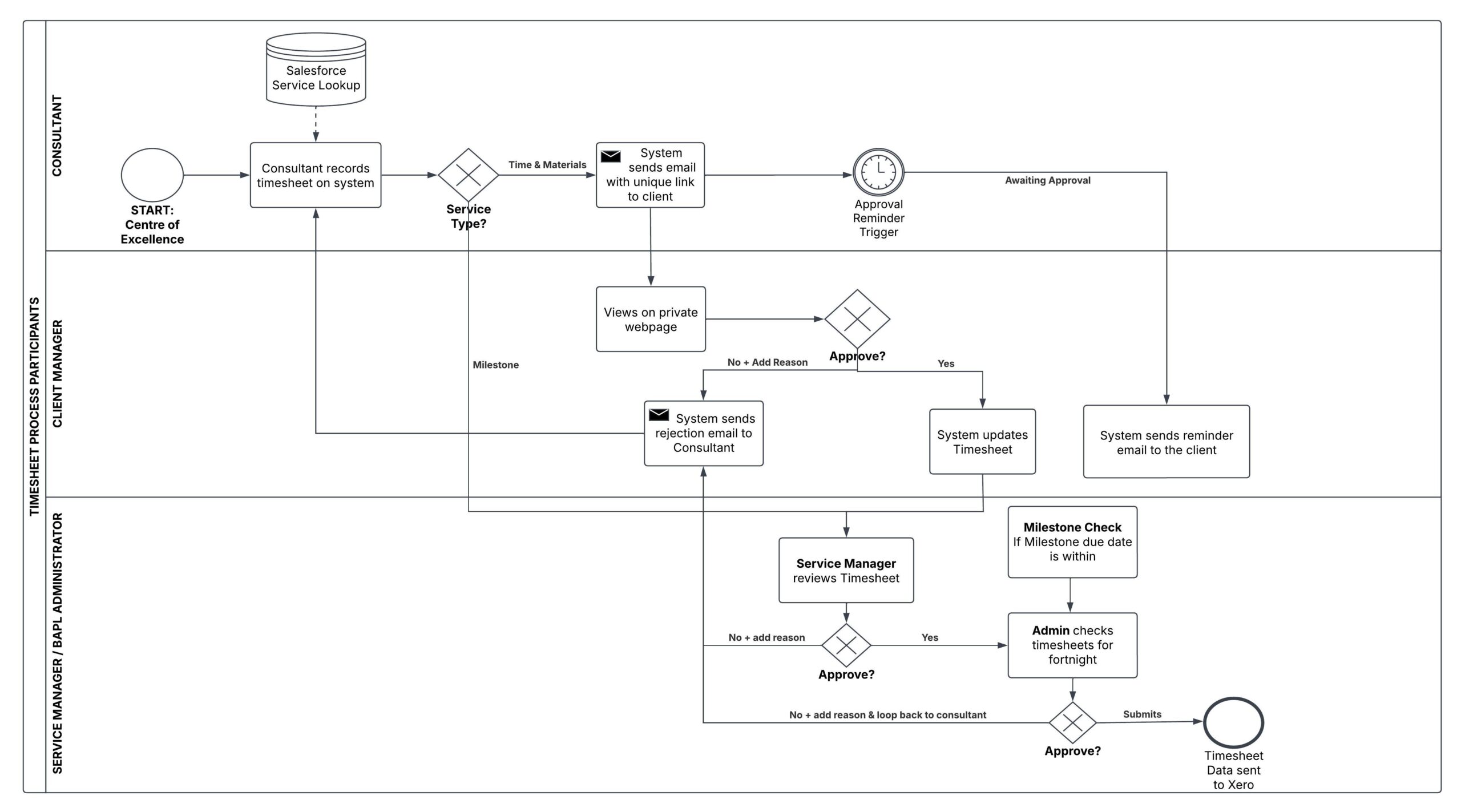
Submit Timesheet Process

User Types / Access

Consultant

– Login required to WordPress
– Add / Edit Timesheet

Service Manager

– Login required to WordPress
– Approve / Deny / Modify
– View Historical

Client Manager

– Unique link via email to page
– Approve / Deny

BAPL Administrator

– Login required to WordPress
– Approve / Deny
– Submit to Xero
– View historical

System Architecture Details

  • Service details linked from Salesforce
  • Timesheet web page for client to interact with
  • WordPress:
    • Custom plugin for WordPress
    • Store all timesheet data in WordPress Database
    • Utilise existing Consultant Profiles in WordPress
    • Utilise WordPress for email send

Supporting Documents

Send us a message

For Landlines – (##) #### ####

Please login below to access this page

OR